
73
5
POLLING
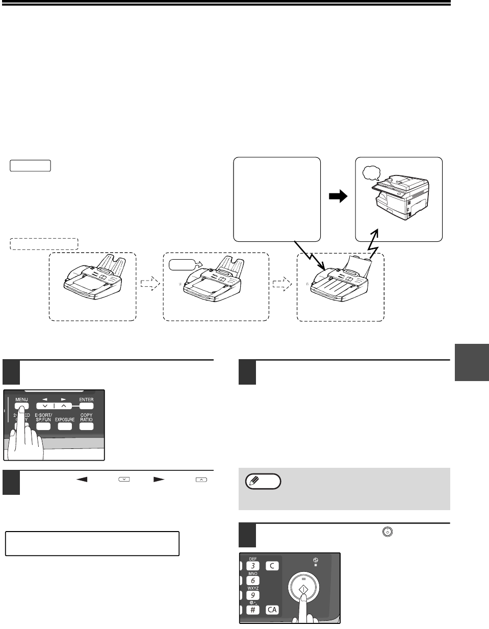
Polling allows you to request another fax machine to send an original to your fax machine. In other words, the
receiving fax machine, not the transmitting fax machine, activates the transmission. You can use your fax to both
poll and be polled by others.
Serial polling can be used to poll multiple fax machines (maximum of 100) in a single operation.
POLLING
You can request that another fax machine send you the original that is set in that fax machine. You can perform a
polling operation at a scheduled time. (See "TIMER OPERATIONS" (p.79))
Follow these steps to use the polling function:
1
Press the [MENU] key.
2
Press the [ ] key ( ) or [ ] key ( )
until "8:POLLING MODE" appears,
and then press the [ENTER] key.
3
Dial the number of the fax machine
you want to poll using one of the
following methods:
• Press a Rapid Key.
If you press a Rapid Key, the next step is not
necessary.
• Press the [SPEED/SEARCH] key and enter a
two-digit Speed Dial number.
• Enter the fax number with the numeric keys.
4
Press the [START] key ( ).
Fax received
Polling fax
Other fax memory
polling
sending
Original is set
Polling is approved
beep
Original is scanned
into memory
memory
Select polling
"8:POLLING MODE"
Selection
A group key can be pressed to perform
serial polling. Fax reception will take place in
the order that the destinations are stored in
the Group Key.
Note
!AR-FX13_sec.book 73 ページ 2007年11月28日 水曜日 午後4時22分
Comments to this Manuals