
HT-DP2500W
– 27 –
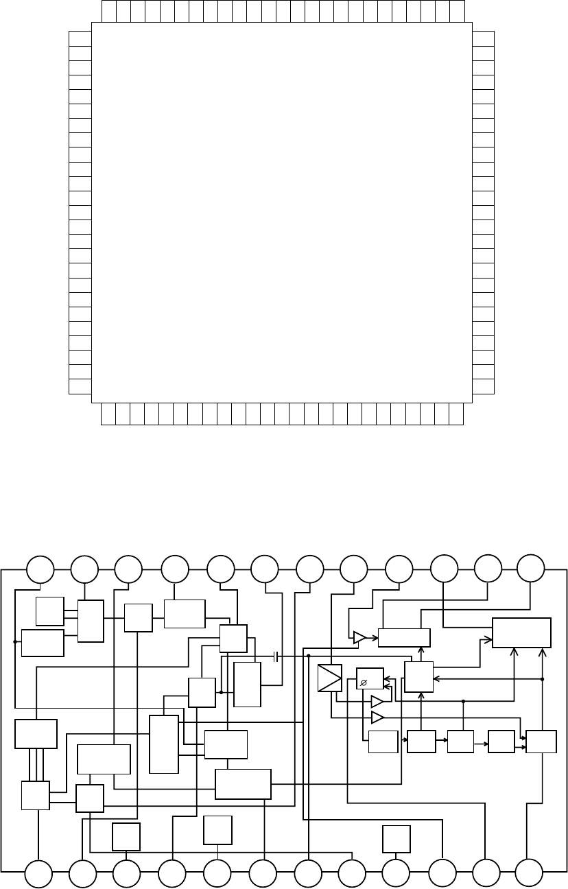
Figure 27 BLOCK DIAGRAM OF IC
IC1 RH-iX0001SJZZ: System Microcomputer (IX0001SJ)
IC203 VHiLA1833//-1: FM IF Det./FM MPX./AM IF (LA1833)
1
2
3
4
5
6
7
8
9
10
11
12
13
14
15
16
17
18
19
20
21
22
23
24
25
26
27
28
29
30
31
32
33
34
35
36
37
38
39
40
41
42
43
44
45
46
47
48
49
50
TUN_DI
TUN_DO
TUN_CK
TUN_CE
TUN_MUTE
TUN_SD
TUN_ST
VDD
OSC2
OSC1
VSS
XI
XO
MMOD
VREF
KEY1
KEY2
KEY3
AREA
SP_LEVEL
MODEL
POSISTOR
N.C
VREF+
ALC
RESET
FS_STB
FS_DATA
FS_CK
V_LATCH
V_CK
V_DATA
POWER
SYS_STOP
AC3_SO
REMOCON
JOG_UP
JOG_DOWN
F_MUTE
R_MUTE
C_MUTE
SW_MUTE
FA_RLAY
POW_SW
N.C
R_RLAY
C_RLAY
SW_RLAY
SPSWA
SPSWB
75
74
73
72
71
70
69
68
67
66
65
64
63
62
61
60
59
58
57
56
55
54
53
52
51
P12
P11
P10
P9
P8
P7
P5
P5
P4
P3
P2
P1
10G
9G
8G
7G
6G
5G
4G
3G
2G
1G
LED1
FAN
PROTECT
100
99
98
97
96
95
94
93
92
91
90
89
88
87
86
85
84
83
82
81
80
79
78
77
76
VPP
DEM1
DEM0
V_MUTE
V_SW2
V_SW1
PRO_CK
PRO_DI
PRO_ENA
SW_ON
AC3_SCK
D_SEL
AC3_SI
AC3_SS
AC3_RES
ADPD
DAPD
N.C
N.C
N.C
N.C
P16
P15
P14
P13
IC1
IX0001SJ
24
121110
23
22
21
20
19
18
17
16
15 14
13
98
76
54
3
2
1
ALC
ACC
P-DET
STEREO
SW
PILOT
DET
AM
OSC
AM
IF
AM/FM
IF
BUFF
AM
DET
AM
MIX
AM
RF.AMP
BUFF
LEVEL
DET
FM
IF
FM
DET
TUNING
DRIVE
REC
GND
Vcc
S-CURVE
COMP
PILOT
CANCEL
FM IF IN
AM IF IN
AM MIX
OUT
REG GND SD
STEREO
FM-DET
VCC AM/FM IF
OUT/IF-BUFF
L-CH
OUT
R-CH
OUT
PLL
IN
AM RF
IN
FM
AFC
AM
OSC IN
AM
OSC OUT
BUFF/FM SD ADJ
VSM
AM
OUT
FM
OUT
MPX
IN
AM/FM
PHASE
Comments to this Manuals