
8
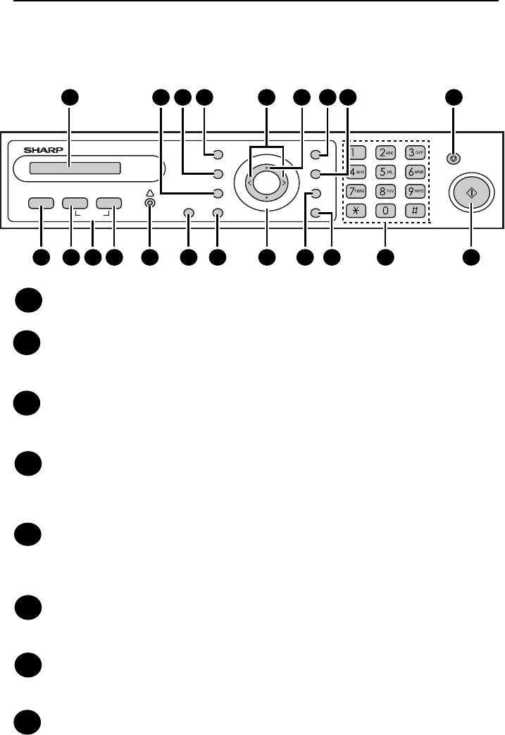
A Look at the Operation Panel
Display
This displays messages and prompts to help you operate the machine.
ZOOM key
Press this key to select an enlargement or reduction setting when making a
copy (page 54).
E-SORT key
Press this key when making multiple copies to have the copies collated
(sorted into sets with the pages ordered 1, 2, 3..., 1, 2, 3..., etc.) (page 56).
QUALITY key
When making a copy, press this key to select the type of original you are
copying (TEXT or PHOTO) (page 55). When sending a fax, press this key to
select a resolution setting (page 75).
Right/left arrow keys: When making a copy, press either of these keys after
selecting an enlargement/reduction setting with the ZOOM key to increase or
decrease the setting by 1% (page 54). When sending a fax, press either of
these keys to search through your auto-dial fax numbers (page 67).
MENU key
Press this key, followed by the left or right arrow key, to access special
functions and settings.
CONTRAST key
Press this key to select a contrast setting when making a copy (page 55) or
sending a fax (page 75).
REDIAL key
Press this key followed by the Start key to automatically redial the last number
dialed (page 69).
1
2
3
4
5
6
CONTRAST
REDIAL
BROADCAST
SPEED
QUALITY
E-SORT
ZOOM
PRINT STOP
DUPLEX SCAN
MENU
ENTER
ZA
COPY SCAN FAX
!
HELP
10 11 13 14 1512 16 17 20 21
1 932 4 5 6 7 8
18
19
7
8
Comments to this Manuals