Many
Manuals
search
Categories
Brands
Home
Sharp
Copiers
AR-150E
Specifications
Sharp AR-150E Specifications Page 95
Download
Share
Sharing
Add to my manuals
Print
Page
/
107
Table of contents
BOOKMARKS
Rated
.
/ 5. Based on
customer reviews
1
2
3
4
5
6
7
8
9
10
11
12
13
14
15
16
17
18
19
20
21
22
23
24
25
26
27
28
29
30
31
32
33
34
35
36
37
38
39
40
41
42
43
44
45
46
47
48
49
50
51
52
53
54
55
56
57
58
59
60
61
62
63
64
65
66
67
68
69
70
71
72
73
74
75
76
77
78
79
80
81
82
83
84
85
86
87
88
89
90
91
92
93
94
95
96
97
98
99
100
101
102
103
104
105
106
107
[13]
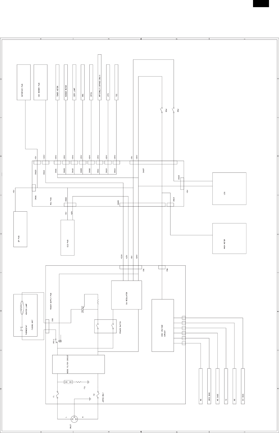
CIRCUIT DIAGRAM
A
C INTERLOCK
AL-1000/1010
13-1
1
2
...
90
91
92
93
94
95
96
97
98
99
100
...
106
107
[1] GENERAL
2
[2] SPECIFICATIONS
3
[The reattachment procedure]
9
B. Drum unit
10
[6] Printing process
22
(–580V/–400V)
23
Semiconductor laser
24
[7] OPERATIONAL DESCRIPTIONS
26
To MCU PWB
27
1) Basic structure
28
2) Laser beam path
28
3) Composition
28
Heat roller
29
Thermistor
29
Thermal fuse
29
Heater lamp
29
Separator pawl
29
[8] DISASSEMBLY AND ASSEMBLY
34
D. Charger wire cleaning
35
E. Charger wire replacement
35
Note that there are 13 pawls
36
C. Assembly procedure
37
Heat roller disassembly
39
B. Disassembly procedure
40
Wire treatment
45
Multi cover
46
[9] Adjustment
51
(4) Image position adjustment
57
1. Lead edge adjustment
57
Document guide
58
Copy paper
58
(A4 or 8 1/2″ × 11″)
58
Test chart
59
White paper
59
(1) Main charger (Grid bias)
60
Procedures
60
(2) DV bias adjustment
60
2. List of simulation
62
3. Contents of simulations
63
4. Trouble Codes
72
[11] USER PROGRAM
73
[12] ELECTRICAL SECTION
74
A. Maiin PWB (MCU)
76
(1) CPU signal table
76
(2) ASIC
79
(3) Reset circuit
86
(5) Driver circuit (Solenoid)
88
(7) Main motor drive circuit
88
Mirror motor
89
Block diagram
90
(2) FW signal
92
(3) Heater lamp drive circuit
92
CL (Xenon lamp)
93
CL- (CNT)
93
Input +24V
93
Selector
94
IC902,903
94
[13] CIRCUIT DIAGRAM
95
AL-1000/1010
100
POWER SUPPLY (100V/110V)
103
POWER SUPPLY (120V/127V)
104
POWER SUPPLY (200V Series)
105
ACTUAL WIRING DIAGRAM
106
SHARP CORPORATION
107
Comments to this Manuals
No comments
Publish
Related products and manuals for Copiers Sharp AR-150E
Copiers Sharp AR-NB2 Service Manual
(36 pages)
Copiers Sharp AR-M208 User Manual
(9 pages)
Copiers Sharp AR-151 Specifications
(170 pages)
Copiers Sharp MX-PNX1B User Manual
(2 pages)
Copiers Sharp MX-M200D User Manual
(5 pages)
Copiers Sharp AR-5220 User Manual
(88 pages)
Copiers Sharp SF-2530 User Manual
(34 pages)
Copiers Sharp AR-150 SERIES User Manual
(1 pages)
Copiers Sharp AR-C360P Specifications
(181 pages)
Copiers Sharp MX-M283 User Manual
(12 pages)
Copiers Sharp AR-207 User Manual
(5 pages)
Copiers Sharp AR-M276 User Manual
(1 pages)
Copiers Sharp JH-1600E User Manual
(13 pages)
Copiers Sharp AL-1225 User Manual
(9 pages)
Copiers Sharp DX-C400 - Color - All-in-One User Manual
(12 pages)
Copiers Sharp MX-C402SC Instruction Manual
(58 pages)
Copiers Sharp DM-1505 - B/W Laser Printer User Manual
(4 pages)
Copiers Sharp AR-F14N User Manual
(8 pages)
Copiers Sharp AL-1670 - B/W Laser - Copier Specifications
(72 pages)
Copiers Sharp AR-M276 User Manual
(24 pages)
Print document
Print page 95
Comments to this Manuals