
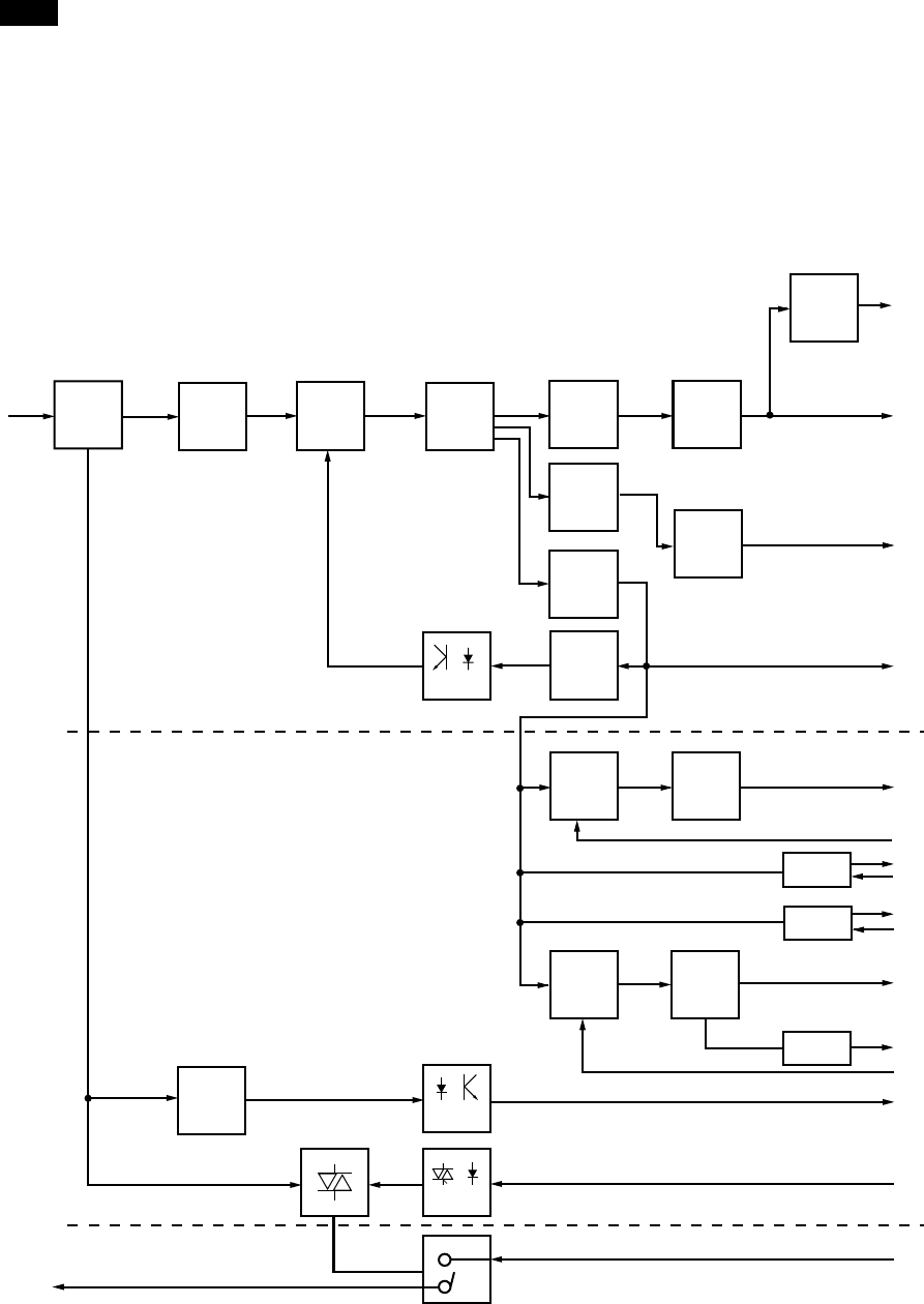
(9) Power circuit block diagram
Block diagram
The power circuit is composed of the main section, the high voltage circuit, the FW signal section, and the heater lamp drive circuit.
The main section directly rectifies the AC power current and switch-converts with the DC/DC convertor, and rectifies again and
smoothes to form each DC power.
In the high voltage circuit section, the 24V output of the main section is switch-converted by the DC/DC convertor and rectified and
smoothed to form the high voltage output.
The FW signal section fullwave-rectifies the AC power to supply signal output at the timing of 0V.
Noise filter
ACin
Invertor
circuit
Main section
MC
High voltage
transformer
T101
High voltage
section
FW control section
Heater lamp drive
circuit section
Heater lamp output
3.3V
5V
12V
24V
MC
DV BIAS
Rectifying/
smoothing
BIAS
GRID
GRID L
MC IN
TC
BC
TC IN
FW
HL
/PR
Control
Rectifying/
smoothing
Transformer
T1
Rectifying/
smoothing
Series
regulator
Rectifying/
smoothing
Series
regulator
Invertor
Invertor
TC
High voltage
transformer
T102
Series
regulator
Dividing
circuit
Full-wave
rectifying
Series
regulator
Series
regulator
PC1
PC3
PC2
RY1
AL-1000/1010
12-17
Comments to this Manuals