
Appendice
80
Appendice
Indice di visualizzazione su schermo
AU TOAUTO
30min
AUTO
PAUSE
PAUSE
PAUSE
AU TOAUTO
30min
AUTO
SELECT SET
FADE
M
ANUAL SET
FOCUS
AUTO FOCUS
SETTING 1
QK.
DGTL
W
IDE MODE
RETURN
ZOOM
TAPE SPEED
RETURN
SETTING 2
DIS
AUDI O MODE
RETURN
W
IND
OTHERS 1
OTHERS 2
LCD SET
BACKL I GHT
LCD BRI GHT
LCD COLOUR
RETURN
VF BRIGHT
RETURN
BEEP
REMOTE
DEFAULT
RETURN
T IME CODE
TC
PO
W
ER SAVE
OUT
SETTING
12H 24H/
BLC GAIN/
PIC. EFFECT
LANGUAGE
DEMO MODE
DAT E D I SP.
EXECUTE
BLC/GAIN
SET
M
ANUAL
FOCUS
AUTO FOCUS
SCENE
M
ENU
5002.6.2
03:01
pagina 34
pagina 36
pagina 30
pagina 40
Modalità di registrazione
pagina 36
pagina 41
pagina 37
pagina 68
pagina 42
pagina 68
pagina 12
pagina 69
pagina 37
pagina 57
pagina 57
pagina 14
pagina 43
pagina 13
pagina 67
pagina 67
pagina 67
pagina 67
pagina 48
pagina 47
pagina 48
pagine 31, 32
pagina 33
pagina 55
pagina 56
pagina 24 pagina 36
pagina 54
pagina 23
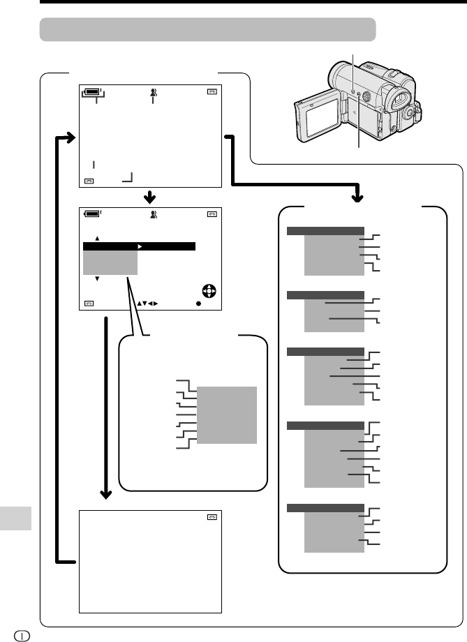
Schermate di menu
Schermate di
modalità
Tasto DISPLAY/MODE SET
Tasto MENU
Tasto MENU
Tasto DISPLAY/MODE SET
* Solo VL-Z300
“VF BRIGHT” non appare per VL-Z100.
*
VL-Z300S/VL-Z100S-IT-075-083 04.2.12, 5:38 PM80
Comments to this Manuals