
57
COPY FUNCTIONS
4
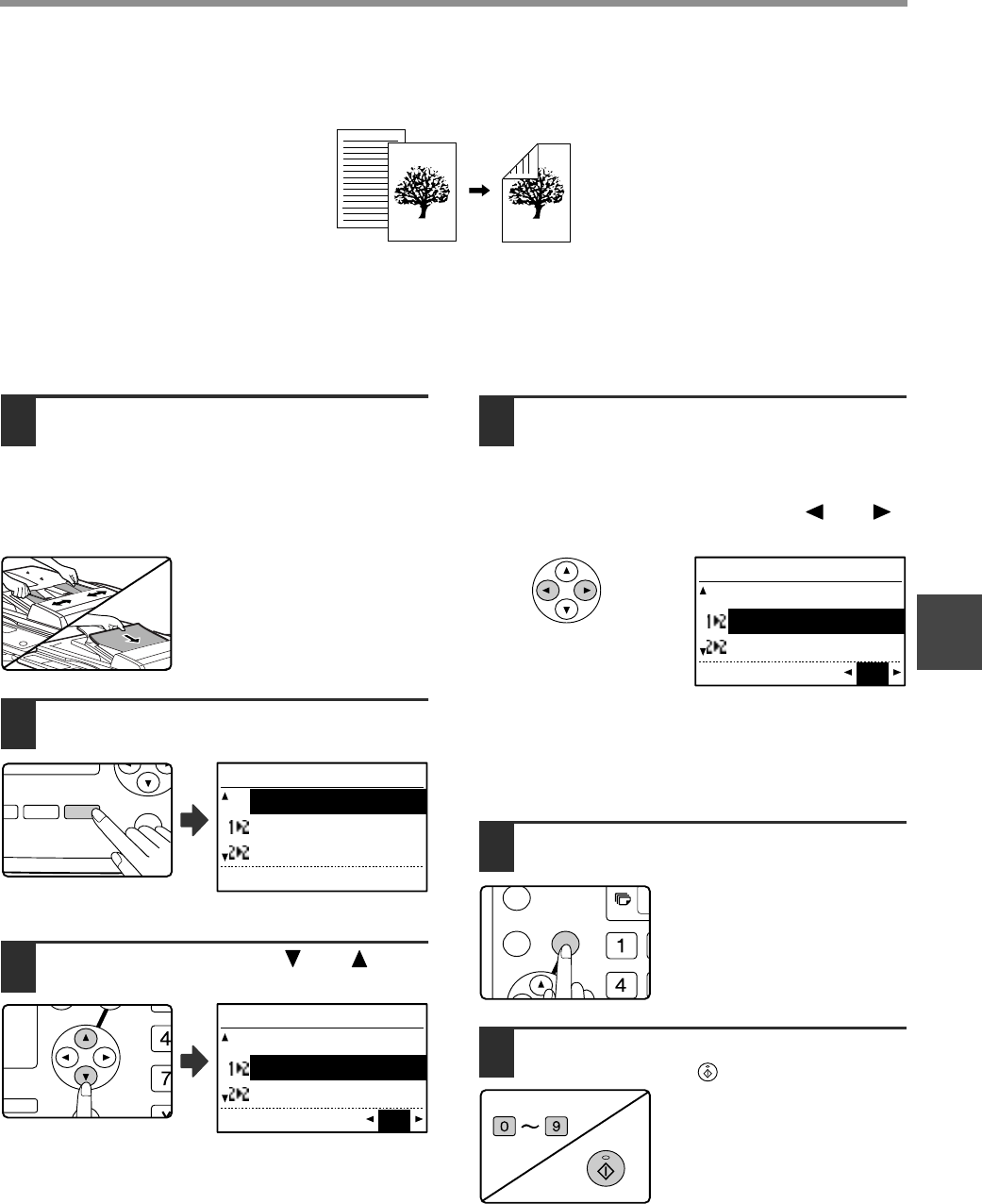
TWO-SIDED COPYING OF ONE-SIDED ORIGINALS
• Paper sizes that can be used are 11" x 17", 8-1/2" x 14", 8-1/2" x 13", 8-1/2" x 11", 8-1/2" x 11"R, A3, B4, A4, A4R,
B5, B5R and A5.
• Automatic two-sided copying is not possible when the bypass tray is used.
Copying from the SPF
1
Make sure that an original does not
remain on the document glass, and
then adjust the original guides to the
width of your originals and place the
originals face up in the document
feeder tray.
If you placed an odd number of
originals, the last copy will be
one-sided.
2
Press the [DUPLEX] key.
The duplex mode selection
screen appears.
3
Select "1 to 2" with the [ ] or [ ] key,
or with the [DUPLEX] key.
4
If you wish to have the orientation of
the image on the back of the copy
paper be opposite the orientation of
the image on the front, set "BINDING
CHANGE" to "ON" with the [ ] or [ ]
key.
If the copies are to be bound at the top, reversing the
orientations of the images on the front and back sides
of each copy will result in a uniform orientation when
the bound copies are viewed (note that this may
depend on the orientation of the originals).
5
Press the [OK] key.
You will return to the base
screen.
6
Set the number of copies and press
the [START] key ( ).
To stop copying in the middle of
a run, press the [C] key.
O %
OUTPUT DUPLEX
SPECIAL FUNCTI
MAT
ORIGINAL SIZE DUPLEX SCAN
DUPLEX SCAN
ORIGINAL SIZE
CAST
COPY MODE
1 to 1
1 to 2
2 to 2
GH
PQR
DUPLEX
SPECIAL FUNCTION
DUPLEX SCAN
COPY MODE
1 to 1
1 to 2
2 to 2
BINDING CHANGE OFF
COPY MODE
1 to 1
1 to 2
2 to 2
BINDING CHANGE ON
Comments to this Manuals